农业农村部关于印发《非洲猪瘟疫情应急实施方案(第六版)》的通知
各省、自治区、直辖市及计划单列市农业农村(农牧)、畜牧兽医厅(局、委),新疆生产建设兵团农业农村局,部属有关事业单位:
为更加科学精准处置非洲猪瘟疫情,强化常态化防控,根据近年防控实践和当前防控形势需要,我部组织制定了《非洲猪瘟疫情应急实施方案(第六版)》,现予印发,请遵照执行。《非洲猪瘟疫情应急实施方案(第五版)》同时废止。
农业农村部
2024年12月20日
非洲猪瘟疫情应急实施方案(第六版)
非洲猪瘟疫情属重大动物疫情,一旦发生,死亡率高,是我国生猪产业生产安全最大威胁。为扎实打好非洲猪瘟防控持久战,切实维护养猪业稳定健康发展,有效保障猪肉产品供给,依据《中华人民共和国动物防疫法》、《中华人民共和国进出境动植物检疫法》、《中华人民共和国生物安全法》、《重大动物疫情应急条例》、《国家突发重大动物疫情应急预案》等有关法律法规和规定,制定本方案。
一、疫情报告与确认
任何单位和个人发现生猪出现疑似非洲猪瘟症状或异常死亡等情况,应立即向所在地农业农村(畜牧兽医)主管部门或动物疫病预防控制机构报告,有关单位接到报告后应立即按规定采取必要措施并上报信息,按照“可疑疫情—疑似疫情—确诊疫情”的程序认定和报告疫情。
(一)可疑疫情
县级以上动物疫病预防控制机构接到信息后,应立即指派两名中级以上技术职称人员到场,及时采取临时隔离控制、消毒等必要措施,开展现场诊断和流行病学调查,符合《非洲猪瘟诊断规范》(附件1,以下简称《规范》)可疑病例标准的,应判定为可疑病例,及时采样送检并报同级地方人民政府农业农村(畜牧兽医)主管部门认定。
县级以上地方人民政府农业农村(畜牧兽医)主管部门根据现场诊断结果和流行病学调查信息,对符合可疑病例标准的,应认定为可疑疫情。
(二)疑似疫情
可疑病例样品经县级以上动物疫病预防控制机构实验室,或经省级人民政府农业农村(畜牧兽医)主管部门认可的第三方实验室检出非洲猪瘟病毒核酸的,应判定为疑似病例,及时送样复检并报县级以上地方人民政府农业农村(畜牧兽医)主管部门认定。
县级以上地方人民政府农业农村(畜牧兽医)主管部门根据实验室检测结果和流行病学调查信息,对符合疑似病例标准的,应认定为疑似疫情。
(三)确诊疫情
疑似病例样品经省级动物疫病预防控制机构复检,或经省级人民政府农业农村(畜牧兽医)主管部门授权的地市级动物疫病预防控制机构实验室复检,检出非洲猪瘟病毒核酸的,应判定为确诊病例,并及时报省级人民政府农业农村(畜牧兽医)主管部门认定。有条件的省级动物疫病预防控制机构应按照《规范》要求,有针对性地开展病原鉴别检测。
省级人民政府农业农村(畜牧兽医)主管部门根据确诊结果和流行病学调查信息,对符合确诊病例标准的,应认定为确诊疫情;疫区、受威胁区涉及两个以上省份的疫情,由农业农村部认定。
(四)疫情报告与发布
认定为确诊疫情后,确诊疫情所在地的省级动物疫病预防控制机构应按疫情快报要求将有关信息上报至中国动物疫病预防控制中心,并将样品和流行病学调查信息送中国动物卫生与流行病学中心。中国动物疫病预防控制中心按照程序向农业农村部报送疫情信息。农业农村部按规定报告和通报疫情后,由疫情所在地省级人民政府农业农村(畜牧兽医)主管部门发布疫情信息。其他任何单位和个人不得发布疫情和排除疫情信息。
相关单位在开展疫情报告、调查以及样品采集、送检、检测等工作时,应及时做好记录备查。
在生猪运输环节中发现的非洲猪瘟疫情,由疫情发现地负责报告、处置,疫情计入生猪输出地。
确诊疫情所在地的县级以上动物疫病预防控制机构应按疫情快报要求,逐级上报后续报告和最终报告;疫情所在地省级人民政府农业农村(畜牧兽医)主管部门应向农业农村部及时报告疫情处置重要情况和总结。
二、疫情响应
根据非洲猪瘟流行特点、危害程度和影响范围,将疫情应急响应分为四级。
(一)特别重大(I级)疫情响应
21天内多数省份发生疫情,且新发疫情持续增加、快速扩散,对生猪产业发展和经济社会运行构成严重威胁时,农业农村部根据疫情形势和风险评估结果,报请国务院启动I级疫情响应,启动国家应急指挥机构;或经国务院授权,由农业农村部启动I级疫情响应,并牵头启动多部门组成的应急指挥机构,各有关部门按照职责分工共同做好疫情防控工作。
启动I级疫情响应后,农业农村部负责向社会发布疫情预警。县级以上地方人民政府应立即启动应急指挥机构工作,组织各部门依据职责分工共同做好疫情应对,实施防控工作每日报告制度,组织开展紧急流行病学调查和应急监测等工作,对发现的疫情及时采取应急处置措施。
(二)重大(Ⅱ级)疫情响应
21天内9个以上省份发生疫情,且疫情有进一步扩散趋势时,应启动Ⅱ级疫情响应。
疫情所在地县级以上地方人民政府应立即启动应急指挥机构工作,组织各有关部门依据职责分工共同做好疫情应对;实施防控工作每日报告制度,组织开展紧急流行病学调查和应急监测工作;对发现的疫情及时采取应急处置措施。
农业农村部加强对全国疫情形势的研判,对发生疫情省份开展应急处置督导,根据需要派专家组指导处置疫情,向社会发布预警,并指导做好疫情应对。
(三)较大(Ⅲ级)疫情响应
21天内4个以上、8个以下省份发生疫情,或3个相邻省份发生疫情时,应启动Ⅲ级疫情响应。
疫情所在地的市、县级人民政府应立即启动应急指挥机构工作,组织各有关部门依据职责分工共同做好疫情应对;实施防控工作每日报告制度,组织开展紧急流行病学调查和应急监测;对发现的疫情及时采取应急处置措施。
疫情所在地的省级人民政府农业农村(畜牧兽医)主管部门对疫情发生地开展应急处置督导,根据需要组织专家提供技术支持,向本省有关地区、相关部门通报疫情信息,指导做好疫情应对。
农业农村部向相关省份发布预警。
(四)一般(Ⅳ级)疫情响应
21天内3个以下省份发生疫情的,应启动Ⅳ级疫情响应。
疫情所在地的县级人民政府应立即启动应急指挥机构工作,组织各有关部门依据职责分工共同做好疫情应对,实施防控工作每日报告制度,组织开展紧急流行病学调查和应急监测工作,对发现的疫情及时采取应急处置措施。
疫情所在地的市级人民政府农业农村(畜牧兽医)主管部门对疫情发生地开展应急处置督导,及时组织专家提供技术支持;向本市有关县区、相关部门通报疫情信息,指导做好疫情应对。
省级人民政府农业农村(畜牧兽医)主管部门应根据需要对疫情处置提供技术支持,并向相关地区发布预警信息。
(五)各地应急响应措施细化和调整
省级人民政府或应急指挥机构要结合辖区内工作实际,科学制定和细化应急响应分级标准和响应措施,并指导市、县两级逐级明确和落实。原则上,地方制定的应急响应分级标准和响应措施,应不低于国家制定的标准和措施。省级人民政府或应急指挥机构在调低响应级别前,省级人民政府农业农村(畜牧兽医)主管部门应及时将有关情况报农业农村部备案。
(六)国家层面应急响应级别调整
农业农村部根据疫情形势和防控实际,组织开展评估分析,及时提出调整响应级别或终止应急响应的建议或意见,由原启动响应机制的人民政府或应急指挥机构调整响应级别或终止应急响应。
三、应急处置
对发生可疑和疑似疫情的相关场点,所在地县级人民政府农业农村(畜牧兽医)主管部门和乡镇人民政府应立即组织采取隔离观察、采样检测、流行病学调查、限制易感动物及相关物品进出、环境消毒等措施。必要时可采取封锁、扑杀等措施。
疫情确诊后,县级以上地方人民政府农业农村(畜牧兽医)主管部门应立即划定疫点、疫区和受威胁区,向本级人民政府提出启动相应级别应急响应的建议,由本级人民政府依法作出决定。影响范围涉及两个以上行政区域的,由有关行政区域共同的上一级人民政府农业农村(畜牧兽医)主管部门划定,或者由各有关行政区域的上一级人民政府农业农村(畜牧兽医)主管部门共同划定。
划定疫点应考虑发病生猪所在场所的生物安全防护水平、防控措施落实情况等因素;划定疫区、受威胁区应考虑当地天然屏障(如河流、山脉等)、人工屏障(如道路、围栏等)、行政区划、生猪存栏密度和饲养条件、生猪生产设施(如屠宰、经营场所等)布局、野猪分布等情况,在综合评估疫病传播风险后,合理划定。
(一)疫点划定与处置
1.疫点划定。对具备良好生物安全防护水平的规模养殖场,发病生猪所在栏舍与其他栏舍有效隔离的,可将发病生猪所在栏舍划为疫点;发病生猪所在栏舍与其他栏舍未能有效隔离的,以该猪场为疫点,或以发病生猪所在栏舍及流行病学关联栏舍为疫点。
对其他养殖场(户),以发病生猪所在的养殖场(户)为疫点;如已出现或具有交叉污染风险,以发病生猪所在养殖场(户)和流行病学关联场(户)为疫点。
对放养生猪,以发病生猪活动场地为疫点。
在运输过程中发现疫情的,以运载发病生猪的车辆、船只、飞机等运载工具为疫点。
在生猪经营和隔离场所发生疫情的,以该场所为疫点。
在屠宰厂(场)发生疫情的,以该屠宰厂(场)(不含未受病毒污染的肉制品生产加工车间、冷库)为疫点。
2.应采取的措施。县级人民政府应依法及时组织扑杀疫点内的所有生猪,并参照《病死及病害动物无害化处理技术规范》等相关规定,对所有病死猪、被扑杀猪及其产品,以及排泄物、餐厨废弃物、被污染或可能被污染的饲料和垫料、污水等进行无害化处理;按照《非洲猪瘟消毒规范》(附件2)等相关要求,对被污染或可能被污染的人员、交通工具、用具、圈舍、场地等进行严格消毒,并强化灭蝇、灭鼠等媒介生物控制措施;禁止生猪调入、生猪及其产品调出。疫点为生猪屠宰厂(场)的,还应暂停生猪屠宰等生产经营活动,并对流行病学关联车辆进行清洗消毒。运输途中发现疫情的,还应对运载工具进行彻底清洗消毒,不得劝返。
(二)疫区划定与处置
1.疫区划定。根据综合评估结果,具备良好生物安全防护水平的场所发生疫情时,可将该场所划为疫区;其他场所发生疫情时,可将发病生猪所在自然村划为疫区,或疫点外延合理范围划为疫区。运输途中、屠宰厂(场)发生疫情,经流行病学调查和评估无扩散风险的,可不划定疫区。
2.应采取的措施。疫区所在地县级以上地方人民政府农业农村(畜牧兽医)主管部门报请本级人民政府对疫区实行封锁。当地人民政府依法发布封锁令,组织设立警示标志,设置临时检查消毒站,对出入的相关人员和车辆进行消毒;关闭生猪经营场所并进行彻底消毒,对场所内的生猪予以隔离;禁止生猪调入、生猪及其产品调出疫区,经检测合格的出栏肥猪可经指定路线就近屠宰;监督指导养殖场(户)隔离观察存栏生猪,增加清洗消毒频次,并采取灭蝇、灭鼠等媒介生物控制措施。
疫区内的生猪屠宰厂(场),应暂停生猪屠宰活动,进行彻底清洗消毒,经当地县级人民政府农业农村(畜牧兽医)主管部门组织对其环境和生猪产品样品检测合格的,由疫情所在县的上一级人民政府农业农村(畜牧兽医)主管部门组织开展风险评估通过后可恢复生产;恢复生产后,经检测、检验、检疫合格的生猪产品,可在所在地县级行政区内销售。
疫区内发现疫情或生猪样品检出非洲猪瘟病毒核酸的,应参照疫点处置措施处置。经流行病学调查和风险评估,认为无疫情扩散风险的,可不再扩大疫区范围。
(三)受威胁区划定与处置
1.受威胁区划定。受威胁区应根据综合评估结果划定。没有野猪活动的地区,一般从疫区边缘向外延伸10公里划为受威胁区;有野猪活动的地区,一般从疫区边缘向外延伸50公里划为受威胁区。
2.应采取的措施。受威胁区所在地县级以上地方人民政府农业农村(畜牧兽医)主管部门应及时组织对生猪养殖场(户)全面排查,必要时抽样检测,掌握疫情动态,强化防控措施。禁止调出未按规定检测、检疫的生猪;经检测、检疫合格的出栏肥猪,可经指定路线就近屠宰;对取得《动物防疫条件合格证》、按规定检测合格的养殖场(户),其出栏肥猪可与本省符合条件的屠宰企业实行“点对点”调运,出售的种猪、商品仔猪(重量在30公斤及以下且用于育肥的生猪)可在本省范围内调运。
受威胁区内的生猪屠宰厂(场),应彻底清洗消毒,采样检测合格且由受威胁区所在县的上一级人民政府农业农村(畜牧兽医)主管部门组织开展风险评估通过后,可继续生产。
受威胁区内发现疫情或生猪样品检出非洲猪瘟病毒核酸的,应参照疫点处置措施处置。经流行病学调查和风险评估,认为无疫情扩散风险的,可不再扩大疫区、受威胁区范围。
(四)紧急流行病学调查
1.初步调查。在疫点、疫区和受威胁区内搜索可疑病例,寻找首发病例,查明发病顺序;调查了解当地地理环境、生猪养殖和野猪分布情况,分析疫情潜在扩散范围。
2.追踪调查。对首发病例出现前至少21天内以及疫情发生后采取隔离措施前,从疫点输出的生猪、风险物品、运载工具及密切接触人员进行追踪调查,对有流行病学关联的养殖、屠宰厂(场)进行采样检测,评估疫情扩散风险。
3.溯源调查。对首发病例出现前至少21天内,引入疫点的所有生猪、风险物品、运输工具、人员进出和兽药饲料使用情况等进行溯源调查,对有流行病学关联的相关场所、运载工具、兽药饲料等进行采样检测,分析疫情来源。
流行病学调查过程中发现异常情况的,应根据风险分析情况及时采取隔离观察、采样检测等处置措施。
(五)应急监测
疫情所在县及毗邻县人民政府农业农村(畜牧兽医)主管部门要立即组织对所有养殖、屠宰、隔离、经营等场所开展应急排查,对重点区域、关键环节和异常死亡的生猪加大监测力度,及时发现疫情隐患。加大对生猪经营场所、屠宰厂(场)、无害化处理场所的巡查力度,有针对性地开展监测。加大入境口岸、交通枢纽周边地区以及货物卸载区周边的监测力度。高度关注生猪、野猪的异常死亡情况,指导生猪养殖场(户)强化生物安全防护,避免饲养的生猪与野猪接触。应急监测中发现异常情况的,必须按规定立即采取隔离观察、采样检测等处置措施。
(六)解除封锁和恢复生产
在各项应急处置措施落实到位并达到下列规定条件时,当地县级人民政府农业农村(畜牧兽医)主管部门向上一级人民政府农业农村(畜牧兽医)主管部门申请组织验收,合格后,向原发布封锁令的人民政府申请解除封锁,由该人民政府发布解除封锁令,并组织恢复生产。
1.疫点为养殖场(户)、生猪经营和隔离场所的。应进行无害化处理的所有猪按规定处理后21天内,疫区、受威胁区未出现新发疫情;所在县的上一级人民政府农业农村(畜牧兽医)主管部门组织对疫点和屠宰加工、经营场所等流行病学关联场点采样检测合格。
2.疫点为生猪屠宰厂(场)的。所在县的上一级政府农业农村(畜牧兽医)主管部门组织对其环境和生猪产品抽样检测合格后,48小时内疫区、受威胁区无新发病例。解除封锁后,生猪屠宰加工企业可恢复生产;对疫情发生前,生猪屠宰厂(场)生产的生猪产品,经抽样检测合格后,方可销售或加工使用。
解除封锁后,疫区内生猪经营场所隔离的生猪,经抽样检测合格后,方可销售或加工使用。
四、监测阳性和检测阳性的处置
(一)监测阳性及其处置
疫情防控检查、监测排查、流行病学调查和企业自检等活动中,对生猪样品检出非洲猪瘟病毒核酸,但样品来源地存栏生猪无疑似临床症状或无存栏生猪的,为监测阳性。
1.生猪养殖场(户)、经营和隔离场所监测阳性
生产经营主体自检发现的监测阳性,应报经县级以上动物疫病预防控制机构复核确认。自检监测阳性经复核确认后,以及各级人民政府农业农村(畜牧兽医)主管部门组织抽检发现监测阳性的,应扑杀阳性猪及其同群猪,对其余猪群,应隔离观察21天。隔离观察期满无异常发病、死亡且抽样未检出非洲猪瘟病毒核酸的,可就近屠宰或继续饲养;隔离观察期内有异常发病或死亡且检出非洲猪瘟病毒核酸的,按疫情处置。
对不按要求报告自检监测阳性或弄虚作假的生产经营主体,还应列为重点监控对象,其存栏生猪出栏时,抽样经县级以上动物疫病预防控制机构实验室或第三方实验室检测,未检出非洲猪瘟病毒核酸的,方可正常出栏。
2.屠宰厂(场)监测阳性
屠宰厂(场)自检发现的监测阳性,应暂停生猪屠宰活动并报县级以上动物疫病预防控制机构复核确认。自检监测阳性经复核确认后,以及各级人民政府农业农村(畜牧兽医)主管部门组织抽检发现监测阳性的,应责令发现监测阳性的屠宰厂(场)暂停生猪屠宰活动,全面清洗消毒,对阳性生猪及其产品进行无害化处理。相关工作完成后,采样经县级以上动物疫病预防控制机构检测合格的,可恢复生产。该屠宰厂(场)在暂停生猪屠宰活动前,尚有待宰生猪的,应进行隔离观察,隔离观察期内无异常发病、死亡且未检出非洲猪瘟病毒核酸的,可在恢复生产后继续屠宰;有异常发病或死亡且检出非洲猪瘟病毒核酸的,按疫情处置。
地方各级人民政府农业农村(畜牧兽医)主管部门发现屠宰厂(场)不报告监测阳性的,应责令屠宰厂(场)立即暂停屠宰活动并全面清洗消毒,对阳性生猪、同群生猪及其产品进行无害化处理。相关工作完成48小时后,经县级以上动物疫病预防控制机构采样检测合格的,可恢复生产。当地县级以上人民政府农业农村(畜牧兽医)主管部门还应将其列为重点监控对象,加大抽检频次。
3.生猪运输环节监测阳性
在生猪运输环节发现监测阳性的,扑杀同一运输工具上的所有生猪并就近无害化处理,对生猪运输工具进行彻底清洗消毒,追溯来源。
4.监测阳性的调查和信息报送
养殖、经营、隔离、屠宰环节自检监测阳性经复核确认和抽检发现监测阳性后,以及生猪运输环节发现监测阳性的,当地县级人民政府农业农村(畜牧兽医)主管部门应组织开展紧急流行病学调查,将监测阳性信息按快报的内容和时限要求,逐级报送至中国动物疫病预防控制中心,将阳性样品和流行病学调查信息送中国动物卫生与流行病学中心,并及时向当地生产经营者通报有关信息。
(二)检测阳性及其处置
在饲料及饲料添加剂、兽药、生猪产品中检出非洲猪瘟病毒核酸的,应立即封存,经评估有疫情传播风险的,对封存的相关饲料及饲料添加剂、兽药、生猪产品予以销毁。在无害化处理场所病死猪样品检出非洲猪瘟病毒核酸的,应查找发生原因,强化风险管控;在各类场所环境样品中检出非洲猪瘟病毒核酸的,还应责令有关生产经营主体对该场所彻底清洗消毒。
五、善后处理
(一)落实生猪扑杀补助
对强制扑杀的生猪及人工饲养的野猪,符合补助规定的,按照有关规定给予补助,扑杀补助经费由中央财政和地方财政按比例承担。对运输环节发现的疫情,疫情处置由疫情发现地承担,扑杀补助费用由生猪输出地按规定承担。
(二)开展后期评估
应急响应结束后,疫情发生地县级以上人民政府农业农村(畜牧兽医)主管部门组织有关单位对应急处置情况进行系统总结,可结合体系效能评估,找出差距和改进措施,报告同级人民政府和上级人民政府农业农村(畜牧兽医)主管部门,并逐级上报至农业农村部。
(三)表彰奖励
县级以上人民政府及其部门按照国家有关规定,对疫情报告、处置等动物防疫工作中作出贡献的单位和个人,进行表彰、奖励;对在疫情应急处置工作中英勇献身的人员,按有关规定追认为烈士。
(四)责任追究
在疫情报告、处置过程中,发现违反有关法律法规规章行为的,以及国家工作人员有玩忽职守、失职、渎职等违法违纪行为的,依法、依规、依纪严肃追究当事人的责任。
(五)抚恤和补助
地方各级人民政府要组织有关部门对因参与应急处置工作致病、致残、死亡的人员,按照有关规定给予相应的补助或抚恤。
六、保障措施
各级地方人民政府加强对本地疫情防控工作的领导,强化联防联控机制建设,压实相关部门职责,建立重大动物疫情应急处置预备队伍,落实应急资金和物资,对非洲猪瘟疫情迅速作出反应、依法果断处置。
各级地方人民政府农业农村(畜牧兽医)主管部门要加强体系建设和能力作风建设,做好非洲猪瘟防控宣传,建立疫情分片包村包场排查工作机制,强化重点场点和关键环节监测,提升疫情早期发现识别能力;强化养殖、屠宰、经营、运输、病死动物无害化处理等环节风险管控,推动落实生产经营者主体责任。综合施策,切实化解疫情发生风险。
七、附则
(一)本方案有关数量的表述中,“以上”、“以下”均含本数。
(二)野猪发生疫情的,根据流行病学调查和风险评估结果,参照本方案采取相关处置措施,依据动物防疫法等法律法规,由县级以上地方人民政府林业和草原主管部门负责处置,并向本级人民政府农业农村(畜牧兽医)主管部门通报,防止野猪疫情向家猪扩散。
(三)动物园、野生动物园、保种场、实验动物饲养场所发生疫情的,应按本方案进行相应处置。必要时,可根据流行病学调查、实验室检测、风险评估结果,报请省级人民政府有关部门并经省级人民政府农业农村(畜牧兽医)主管部门同意,合理确定扑杀范围。
(四)本方案由农业农村部负责解释。
附件1
非洲猪瘟诊断规范
一、流行病学
(一)传染源
感染非洲猪瘟病毒的家猪、野猪和钝缘软蜱等为主要传染源。
(二)传播途径
主要通过接触非洲猪瘟病毒感染的生猪或非洲猪瘟病毒污染物(餐厨废弃物、饲料、饮水、圈舍、垫草、衣物、用具、车辆等)传播,消化道和呼吸道是最主要的感染途径;也可经钝缘软蜱等媒介昆虫叮咬传播。气溶胶传播非洲猪瘟的风险很低。
(三)易感动物
家猪和欧亚野猪高度易感,无明显的品种、日龄和性别差异。非洲野猪,例如疣猪、丛林猪、红河猪和巨林猪,感染后很少或者不出现临床症状,是病毒的储存宿主。
(四)潜伏期
因毒株、宿主和感染途径的不同,潜伏期有所差异,一般为5至19天,最长可达21天。
(五)发病率和病死率
不同毒株致病性有所差异,强毒力毒株感染猪的发病率、病死率均可达100%;中等毒力毒株造成的病死率一般为30%至50%,低毒力毒株仅引起少量猪死亡。
(六)季节性
该病季节性不明显,但北方寒冷季节、南方多雨季节和生猪调运频繁时疫情发生风险相对较高。
二、临床表现
(一)最急性
无明显临床症状突然死亡。
(二)急性
体温可高达42摄氏度,沉郁,厌食,耳、四肢、腹部皮肤有出血点,可视黏膜潮红、发绀。眼、鼻有黏液脓性分泌物;呕吐;便秘,粪便表面有血液和黏液覆盖;腹泻,粪便带血。共济失调或步态僵直,呼吸困难,病程延长则出现瘫痪、抽搐等其他神经症状。妊娠母猪流产。病死率可达100%。病程4至10天。
(三)亚急性
症状与急性相同,但病情较轻,病死率较低。体温波动无规律,一般高于40.5摄氏度。仔猪病死率较高。病程5至30天。
(四)慢性
波状热,呼吸困难,湿咳。消瘦或发育迟缓,体弱,毛色暗淡。关节肿胀,皮肤溃疡。死亡率低。病程2至15个月。
三、病理变化
病理变化包括浆膜表面充血、出血,肾脏、肺脏表面有出血点,心内膜和心外膜有大量出血点,胃、肠道黏膜弥漫性出血,胆囊、膀胱出血;心包积液、绒毛心;肺脏肿大,切面流出泡沫性液体,气管内有血性泡沫样粘液;脾脏肿大、易碎,呈暗红色至黑色,表面有出血点,边缘钝圆,有时出现边缘梗死;颌下淋巴结、腹腔淋巴结肿大、出血或严重出血;关节炎。
最急性型的个体可能不出现明显的病理变化。
四、实验室诊断
非洲猪瘟临床症状与古典猪瘟、高致病性猪蓝耳病、猪丹毒等疫病相似,必须通过实验室检测进行诊断。实验室诊断程序可参见《非洲猪瘟诊断技术》(GB/T 18648)。
(一)样品的采集、运输和保存
可采集发病动物或同群动物的血清样品和病原学样品。样品的包装和运输应符合农业农村部《高致病性动物病原微生物菌(毒)种或者样本运输包装规范》等规定。
1.血清学样品
无菌采集5毫升血液样品,室温放置12至24小时,收集血清,冷藏运输。到达检测实验室后,立即进行非洲猪瘟抗体检测或冷冻储存备用。
2.病原学样品
(1)抗凝血样品。无菌采集5毫升乙二胺四乙酸抗凝血,冷藏运输。到达检测实验室后,立即进行非洲猪瘟病原检测或冷冻储存备用。
(2)组织样品。首选脾脏,其次为淋巴结、扁桃体、肾脏、骨髓等,冷藏运输。到达检测实验室后,立即进行非洲猪瘟病原检测或冷冻储存备用。
(二)病原检测
可采用荧光聚合酶链式反应、核酸等温扩增、双抗夹心酶联免疫吸附试验、试纸条等方法。
(三)抗体检测
可采用阻断酶联免疫吸附试验、间接酶联免疫吸附试验、抗原夹心酶联免疫吸附试验、间接免疫荧光等方法。
五、结果判定
(一)可疑病例
猪群符合下述流行病学、临床症状、剖检病变标准之一的,判定为可疑病例。
1.流行病学标准
(1)已经按照程序规范免疫猪瘟、高致病性猪蓝耳病等疫苗,但猪群发病率、病死率依然超出正常范围;
(2)饲喂餐厨废弃物的猪群,出现异常发病死亡;
(3)调入猪群、更换饲料、外来人员和车辆进入猪场、畜主和饲养人员购买生猪产品等可能存在风险的事件发生后,猪群21天内出现异常发病死亡;
(4)野外放养有可能接触垃圾、野猪的生猪出现发病或死亡。符合上述4条之一的,判定为符合流行病学标准。
2.临床症状标准
(1)发病率、病死率超出正常范围或无前兆突然死亡;
(2)皮肤发红或发紫;
(3)出现高热或结膜炎症状;
(4)关节肿胀、皮肤溃疡;
(5)出现腹泻或呕吐症状;
(6)出现神经症状;
(7)母猪出现流产、死胎。
符合第(1)条,且符合其他条之一的,判定为符合临床症状标准。
3.剖检病变标准
(1)脾脏异常肿大;
(2)脾脏有出血性梗死;
(3)下颌淋巴结肿胀或出血;
(4)腹腔淋巴结肿胀或出血;
(5)关节炎;
(6)心包积液、绒毛心。
符合上述任何一条的,判定为符合剖检病变标准。
(二)疑似病例
对临床可疑病例,经县级以上动物疫病预防控制机构实验室或经省级人民政府农业农村(畜牧兽医)主管部门认可的第三方实验室检出非洲猪瘟病毒核酸的,判定为疑似病例。
(三)确诊病例
对疑似病例,按有关要求经省级动物疫病预防控制机构实验室或省级人民政府农业农村(畜牧兽医)主管部门授权的地市级动物疫病预防控制机构实验室复检,检出非洲猪瘟病毒核酸的,判定为确诊病例。
(四)基因缺失株鉴别诊断
对于确诊病例,必要时,省级动物疫病预防控制机构应进行基因缺失株的鉴别诊断,具体参见《非洲猪瘟病毒流行株与基因缺失株鉴别检测规范》(农办牧〔2020〕39号)。
附件2
非洲猪瘟消毒规范
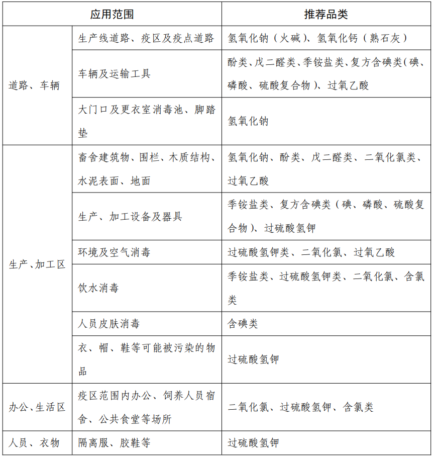
一、消毒剂推荐品类与应用范围
备注:1.氢氧化钠、氢氧化钙消毒剂,可采用1%工作浓度;2.戊二醛类、季铵盐类、酚类、二氧化氯消毒剂,可参考说明书标明的工作浓度使用,饮水消毒工作浓度除外;3.含碘类、含氯类、过硫酸氢钾消毒剂,可参考说明书标明的高工作浓度使用。
二、场地及设施设备消毒
(一)消毒前准备
1.消毒前必须彻底清洗,清除有机物、污物、粪便、饲料、垫料等。
2.按需选择合适的消毒产品。
3.备有喷雾器、火焰喷射枪、消毒车辆、消毒人员防护用具(如口罩、手套、防护靴等)、消毒容器等。
(二)消毒方法
1.对金属设施设备,可采用火焰、熏蒸和冲洗等方式消毒。
2.对圈舍、车辆、屠宰加工、贮藏等场所,可采用消毒液清洗、喷洒等方式消毒。
3.对养殖场(户)的饲料、垫料,可采用堆积发酵或焚烧等方式处理;对粪便等污物,作化学处理后采用深埋、堆积发酵或焚烧等方式处理。
4.对办公室、宿舍、食堂等场所,可采用喷洒方式消毒。5.对消毒产生的污水应进行无害化处理。
(三)人员及物品消毒
1.饲养及管理人员可采取淋浴和更衣方式消毒。
2.对衣、帽、鞋等可能被污染的物品,可采取消毒液浸泡、高压灭菌等方式消毒。
(四)消毒频率
疫点每天消毒3至5次,连续7天,之后每天消毒1次,持续消毒21天;疫区临时检查消毒站做好出入车辆人员消毒工作,直至解除封锁。
三、消毒效果评价
最后一次消毒后,针对金属设施设备、车辆、圈舍、屠宰加工和储藏场所,以及办公室、宿舍、食堂等场所,采集环境样品,进行非洲猪瘟病毒核酸检测。核酸检测结果为阴性,表明消毒效果合格;核酸检测结果为阳性,需要继续进行清洗消毒。
智能问答
首页
政务资讯
信息公开
办事服务
互动交流
农业服务
皖公网安备 34150102000145号